查看: 90|回复: 0

新手向NAS教程篇三十八:迟到的绿联NAS教程!Docker部署与基础知识讲解!附支持IPv6的DDNS域名服务绑定教程!

[复制链接]
  • TA的每日心情
    奋斗
    2022-7-25 00:26
  • 签到天数: 1 天

    [LV.1]初来乍到

    5万

    主题

    5万

    帖子

    16万

    积分

    管理员

    Rank: 9Rank: 9Rank: 9

    积分
    167923
    发表于 2022-8-28 09:53:59 | 显示全部楼层 |阅读模式

    作者:川川川川桑

    前言

    绿联作为大厂确实没食言,本来准备Q3上的Docker功能已经提前在6月30日就已经更新了,这两天也是抽出时间给大家写点教程,毕竟绿联作为轻NAS没有一些进阶功能,有Docker自己动手补上就好。

    本文以绿联NAS系统缺失的DDNS域名解析为例,和大家分享Docker的基础知识与部署流程,觉得有帮助欢迎点赞收藏评论三联哈。

    相关设备推荐

    日常列一下相关设备,感兴趣可以看下。

    1NAS丨绿联 DH2600

    关键词:颜值高、轻NAS、上手难度极低、N5105高配、双NVME固态硬盘位

    简介:DH2600适合懒人和重点在文件、照片和文档管理的普通用户,和群晖威联通那种传统NAS完全相反,轻NAS上手难度低,看了就会用,CPU是目前逐渐替代N4xxx的N5105,主频睿频后可以达到2.9GHz,UHD600 24EU核显硬解高码率4K也时相当轻松,默认配置内存则是4G,支持自行更换,最大支持16G*2。

    2机械硬盘丨希捷 酷狼

    关键词:NAS专用盘、低温低噪

    简介:希捷的机械盘现在几乎全线垂直,酷狼作为NAS专用盘目前价格也不是很贵,低温低噪音是最大的特点,绿联有硬盘套餐,懒人直接可以直接入。

    3固态硬盘丨雷克沙 NM620

    关键词:自动温控、最高1000T的TBW

    推荐理由:如果为NAS上NVME的固态硬盘,最重要的是看工作温度,其次看TBW,NM620的主控设计了智能温度侦测功能,可以帮助降低NAS舱内温度,高TBW(1T版本500/2T版本1000)也能满足7*24小时加速读写的寿命需求,加上五百出头1T的价格,值得考虑入手。

    4供电转接丨绿联 65W智充魔盒CUBE

    关键词:氮化镓GaN、一分三、四口U口

    简介:非常适合桌面使用的聚合供电方案,这款智充魔盒说白了就是四口氮化镓快充头+一分三转接的结合体,单C口输出最高支持65W快充,体积不大颜值也高,适合不方便使用传统排插的用户。

    5组网路由器丨贝锐 蒲公英X1

    关键词:SD-WAN、无线中继、旁路由

    推荐理由:对于没有预埋线的房子,NAS放哪儿是个问题,X1作为支持无线中继的旁路由可以解决这个难题,同时自带贝锐的SD-WAN功能,联网后稍加配置即可加入组网,即使没有公网IP也能轻松搞定外网访问。

    6电视丨雷鸟 S545C 55寸

    关键词:棋盘式分区背光、MEMC、120Hz高刷、94% DCI-P3色域

    推荐理由:绿联的NAS有专属的TV端App,作为TCL的性价比经典款,S545C一直卖的很好,毕竟三千多能入手的分区背光电视真不多,同价位基本无敌,动态补偿对观影的加成也非常高,预算不多的影音爱好者强烈推荐。

    容器代码解析

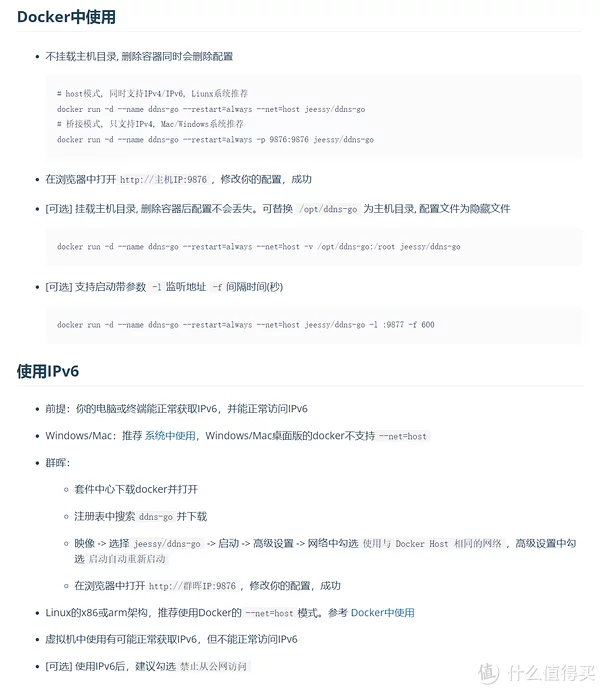
    域名功能我选择DDNS-GO作为补充方案,毕竟这个项目支持阿里云DNS、腾讯云dnspod、Cloudflare、华为云、百度云这些主流服务,并且支持IPv6,比较具备普遍性:

    https://hub.docker.com/r/jeessy/ddns-go

    根据项目说明,该容器的部署代码及对应功能如下:

    docker run -d(-d有没有无所谓,对应下载并部署docker)

    --name ddns-go(--name对应命名,这里是将容器命名为ddns-go)

    --restart=always(--restart对应重启规则,这里是一直自动重启)

    --net=host(--net对应网络选项,这里是将使用网络模式配置为host)

    -v /opt/ddns-go:/root(-v前缀对应挂载,这里是将容器的/root文件夹挂载到系统/opt/ddns-go文件夹)

    jeessy/ddns-go(对应镜像名称)

    建议看懂这段代码规则,不然以后只能抄作业。

    实操部署案例

    这一段比较重要,包含部署和使用两块,请仔细看。

    PS:使用Docker前请确认绿联云PC端和NAS固件皆已更新到最新版本,不然无法使用。

    1部署流程

    双击打开Docker管理器后,先需要为Docker管理器创建一个目录,用于存放管理器的相关文件。

    完成初始化之后进入主页面,页面逻辑和Portainer等管理器几乎一致,包含:

    仪表盘(Dashboard)

    容器管理(Container)

    镜像管理(Image)

    网络管理(Network)

    日志(Log)

    不过UI表达和操作上简化了很多,更适合绿联轻NAS的定位。

    仓库源依旧是世界上最大的平台DockerHub,可以放心食用,不用担心资源缺失,搜索并找到jessy/ddns-go,双击下载。

    接下来选择标签(Tag),由于绿联DH2600是X86架构,所以正常用默认的最新(Latest)即可,其他容器一般也这样。

    估计是还没来得及做的缘故,绿联将下载进程直接以Terminal方式呈现,提示All done表示镜像下载完成,点击完成退出页面。

    点击本地镜像即可查看刚下载好的容器镜像,点击创建容器开始部署。

    PS:部署完容器后镜像也不能删除,切记别动它。

    进入创建流程后先是基础设定,由于DDNS服务非常重要并且需要调用到很多模块,所以这里勾选上高级模式,顺手勾选上创建后启动容器。

    根据上一段的代码说明,ddns-go需要将网络模式改为Host(使用宿主网络),点击网络名称更改下就行。

    点击存储空间的添加,准备开始配置文件夹挂载。

    这里我选择创建一个名为ddns-go的文件夹,用于挂载容器的配置文件,新建完成后选择确认。

    装载路径按照项目说明,填写:

    /root

    全部确认无误后,点击下一步,让管理器创建容器。

    2容器使用

    大部分容器都自带Web后台,访问方式为:

    NAS的IP:容器端口号

    容器端口号可以通过项目地址看到,比如ddns-go的是:

    9876

    NAS的IP在绿联云客户端主页面点击左下角设备,再点击设备管理即可查看。

    在设备信息中可以看到IP,我这里是:

    10.163.1.179

    特别注意:这个IP是NAS上联路由器为NAS分配的内网IP,并非出口公网IP,完全两回事。

    综合上面两个信息,可以得出ddns-go的web页面地址应该是:

    10.163.1.179:9876

    特别注意:冒号是英文字符,不是中文字符。

    这里以绑定阿里云的Alidns服务为例,首先去阿里云官网注册并购买域名:

    https://www.aliyun.com/

    PS:首次需要实名认证,提交申请后要等大约24小时的审核时间,审核通过后方可购买。

    验证并购买成功后,进入阿里云的后台,创建一组access Key后查看Secret:

    https://account.aliyun.com/login/login.htm?oauth_callback=https%3A%2F%2Fram.console.aliyun.com%2Fmanage%2Fak&lang=zh

    回到ddns-go后台,将ID和Secret填入:

    由于这台NAS并没有直接拿到IPv4的公网IP,所以接口选择通过接口获取,Domains填写你购买的域名。

    IPv6就不一样了,因为这台NAS的上联路由器支持给每一台下联下发独立公网IP,所以这里选择通过网卡获取,Domains还是填写你购买的域名。

    全部确认无误后,点击保存即可,左侧会有日志提示,下图就是域名填写错误导致无法正常解析。

    正确解析应该如下图所示,可以内网IPv4+公网IPv6使用同一个域名,非常方便。

    回到阿里云后台也能查看到这台绿联DH2600的IP,解析成功。

    以后就可以通过域名+端口号的方式访问NAS上容器,不仅受局域网限制。PS:部分环境由于路由器问题,本地局域网用域名访问可能会失败,拿手机网测试下即可。

    拓展后续

    其实想做个多种外网访问方式的合集,经过测试发现NAS并没有开启TUN功能,导致Zerotier和Tailscale能部署但是无法创建虚拟网络进行SD-WAN组网,所以目前外网访问还是用域名解析IPv6配合绿联自己的内网穿透方便一些。

    如果舍不得每年续费买域名,设备不多的话可以选择入手贝锐家的蒲公英路由器组SD-WAN,毕竟是一次性付费用着还简单,也是不错的选择。

    回复

    使用道具 举报

    懒得打字嘛,点击右侧快捷回复 【右侧内容,后台自定义】
    您需要登录后才可以回帖 登录 | 立即注册

    本版积分规则

    客服QQ/微信
    921439866 周一至周日:09:00 - 21:00
    致力打造互联网创业第一品牌,学习网上创业赚钱,首选泓嘉网络创业,值得信赖! 泓嘉网络科技 版权所有!

    本站内容均转载于互联网,并不代表泓嘉网立场! 拒绝任何人以任何形式在本站发表与中华人民共和国法律相抵触的言论!。

    信息产业部备案号 豫ICP备2022016396号-1

    QQ|免责声明|广告服务|小黑屋|泓嘉网创 ( 豫ICP备2022016396号-1 )|网站地图

    GMT+8, 2026-4-26 11:44 , Processed in 0.586907 second(s), 26 queries .

    快速回复 返回顶部 返回列表