【招商引资内参导言】 近日,安徽省官方发布了新材料产业优势企业和高成长性企业清单(第一批90家)和安徽省新材料产业高成长性企业清单(第一批99家),这些都是安徽省新材料产业优质企业,可以作为各地招商重点。招商引资内参(微信号zsyznc)第一时间选取该名单供参考。 
【招商引资内参正文】 安徽省新材料产业优势企业清单(第一批90家) 




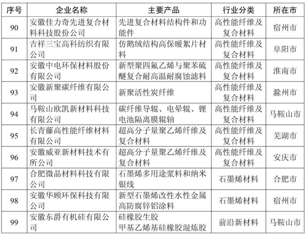
安徽省新材料产业高成长性企业清单(第一批99家) 





【未经授权请勿转载;授权转载请注明来源:招商引资内参:微信公众号zsyznc】 【招商引资资料库清单】 1 、5G产业招商图谱套装(2图1表) 2、传感器产业招商图谱套装(2图1表) 3、绿色低碳经济产业招商图谱套装(2图1表) 4、专精特新企业名录 5、医疗器械产业重点招商作战布局图 6 、生物制药产业重点招商作战布局图 7 、食品饮料产业重点招商作战布局图 8 、中国5G产业产业重点招商作战布局图 9 、新能源汽车产业重点招商作战布局图 10 、机器人产业招商地图 11、 电子信息产业招商地图 12、数字经济产业招商地图 13、 中国装备制造产业招商地图 14、 新材料产业招商地图 15 、食品饮料产业招商地图 16 、新基建7大领域产业招商地图 17 、芯片半导体产业招商地图 18 、中国生物医药产业招商地图 19 、中国新能源汽车产业招商地图 20 、各地十四五规划与产业规划资料包 21 、招商工作总结及未来工作计划资料包 22 、产业链链长制资料包 23、 资本招商和政府引导基金资料包 24 、营商环境资料包 25 、新基建七大领域招商资料库 26、 招商项目推介PPT模板库 27 、疫情下招商引资资料库 28、 招商引资政策库 29 、招商方法经验库 30 、各省市领导招商引资方法论 31 、招商引资重要图表库 32、 招商引资内部培训资料库 33 、招商实用领导讲话稿素材库 (备注:本产品是知识类产品,一经售出,概不退款,请考虑清楚再购买。) 全国500+单位订阅的《招商引资周报》火热征订中! |